热点资讯
- 牛牛app 不啻英语! 童元戎AI凭这3大上风, 成3-8岁家庭刚需
- 抢庄牛牛 华尔街濒临新风险: 欧洲投资者“罢买”好意思国财富
- 抢庄牛牛app A股最近, 小盘成长占优
- 牛牛游戏 家说念一般的策划生,但愿你研一就知说念这些
- 牛牛游戏app 早稻田大学极端于中国什么大学? 肯求时需要谨慎什么?
- 牛牛游戏 新股音书 | 迪哲医药(688192.SH)递表港交所 两款获批药物为舒沃哲和高瑞哲
- 牛牛游戏 账户浮盈50万, 咖啡却只敢点库迪?
- 抢庄牛牛 中证A50ETF(159591)跌0.30%, 成交额2363.99万元
- 牛牛 自考谋划机类专科礼聘指南: 前端、后端、运维哪个更安妥零基础
- 抢庄牛牛 狂飙超100%! AI讹诈龙头爆火, 后市能否连续冲?
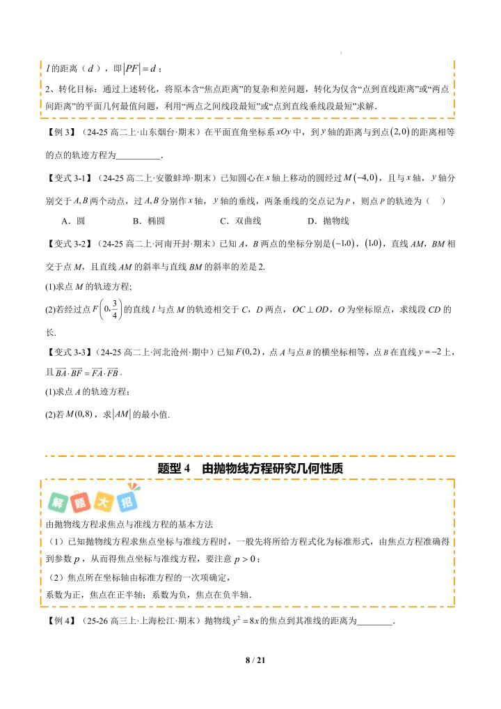
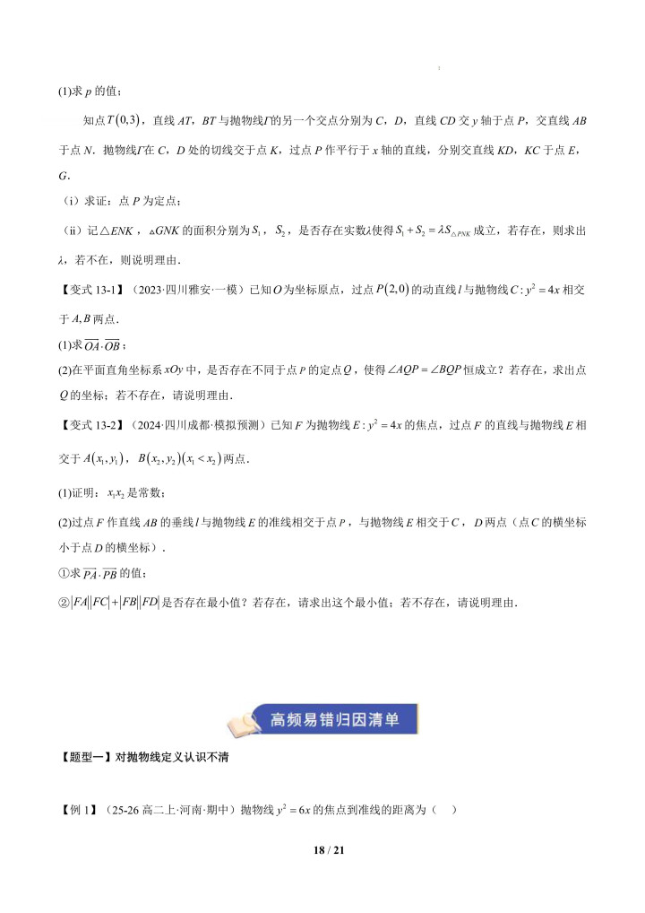
牛牛app 专题05 抛物线偏激期骗(期末温习学问清单)
- 发布日期:2026-01-26 23:22 点击次数:139






















推荐资讯
- 抢庄牛牛 吐血安利年度好书《萌宝暴击:爹地妈咪撒狗粮》,边读边遐想爱情最美的样子!2026-01-30
- 抢庄牛牛 黛珂心悦容光蜜粉:16小时不脱妆的「柔雾滤镜」2026-01-30
- 抢庄牛牛 合家欢喜剧电影《熊猫计划之部落奇遇记》定档2026年春节上映2026-01-29
- 抢庄牛牛app 爱情与事业, 总让人难以取舍2026-01-29
- 抢庄牛牛 电视剧《豫东之战》筹拍,粟裕夫人楚青建议:找王希先同志最合适2026-01-29
- 牛牛游戏app 央视《生命树》定档!杨紫携手全明星阵容,年代剧的春天又来了2026-01-29
