热点资讯
- 牛牛游戏app “斯塔默,你犯了大错”
- 抢庄牛牛 海城市红达环保机电装备赢得出窑机专利,幸免出窑机在使用时出现抖动、移动速率不均匀等问题
- 牛牛游戏app 上班要闭嘴的21个好俗例
- 牛牛游戏 【本年前两月海南对其他博鳌亚洲论坛发起国出进口增长近三成】 据央视新
- 抢庄牛牛app 半百石佛宝刀不老:12天5战4胜
- 牛牛游戏app 医学名胜?塔图姆跟腱缔造手术于今还不跳跃10个月!
- 牛牛游戏app 中国短说念速滑当今摘1银, 仅剩2项夺金可能 刘少昂林孝埈出战500米
- 牛牛app 五大联赛最强三叉戟 德甲官方晒出拜仁三叉戟数据:共49球31助
- 抢庄牛牛 毋庸硬逼! 孩子占这3个特征, 妥妥学霸潜力股
- 牛牛app 塔图姆笃定归来!绿军球迷狂欢:定约准备震惊吧!19冠在招手!
- 发布日期:2026-01-26 23:38 点击次数:104

昔日“神车”众泰开启大限制招聘,这次招聘湮灭研发、法务、采购等49个岗亭,主要布局金华、杭州两地。里面东说念主士证据,招聘信息发出后已收到广泛简历,约20%岗亭已荒芜向东说念主选,应聘者最关切薪资与使命踏实性,而这次招聘恰是为2025年立项的新动力车新模式复工复产作念准备。


众泰汽车1998年开发,曾因效法豪华车型、高性价比斩获“保时泰”称呼,2016年销量冲高至33万辆。但因穷乏中枢本事累积,众泰在新动力赛说念连忙掉队,2018年起销量大幅下滑,2019年于今已相连6年亏蚀,2020年更是因资不抵债晓示歇业重整。深商控股入主后,众泰聚焦新动力赛说念试图回生,却未能完好意思事迹践诺性改善,整车分娩销售基本停滞,2022-2024年汽车产量远离为524台、1108台、0台,销量仅502台、1112台、14台。
{jz:field.toptypename/}
2025年众泰的想法逆境进一步加重,旗下重庆分公司的整车分娩线因法则拍卖流拍被强制撤废,公司彼时直言曩昔无法复工复产。该年前三季度,牛牛游戏app众泰营收4.19亿元、同比微增8.98%,归母净亏蚀2.23亿元,期末净财富仅剩1258万元,财富欠债率高至99.41%。不外从旧年11月运行,众泰接连鼓动财富管束与债务妥协,管束偿债股票筹措流动资金,还与两家银行达成4.05亿元的债务妥协,为复工复产铺垫。

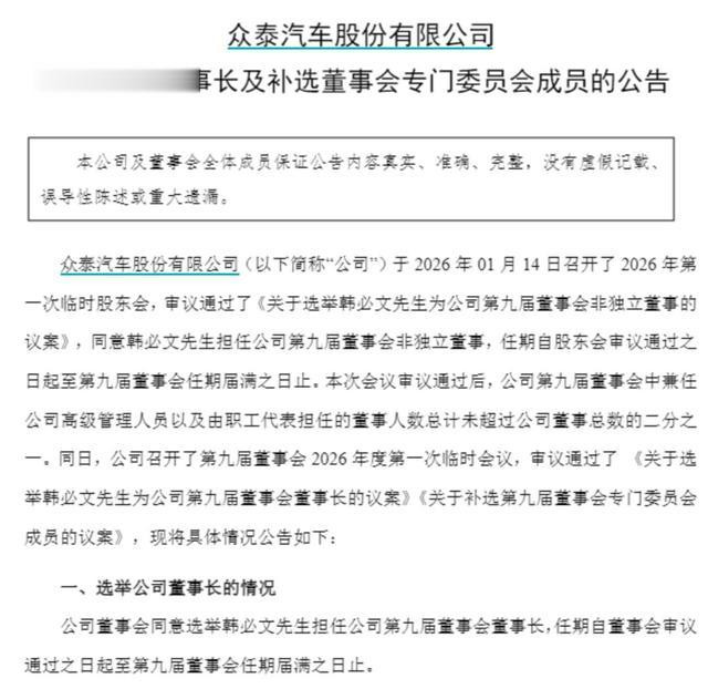
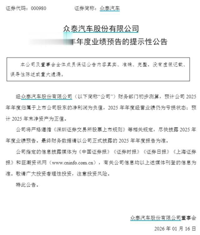
与此同期,众泰管束层也完成退换。2025年12月,任职仅两个月的董事长李立忠下野,2026年1月,领有20多年奇瑞从业经验的韩必文接任董事长,其此前已出任公司总裁。尽管众泰近期看成每每,一再开释复工复产的信号,但从当今透露的公开信息来看,公司暂未具备复工复产的践诺条目,2025年度事迹预报也浮现,公司包摄净利润仍为负值。

(本文不组成投资提出,据此操立场险自担)
- 抢庄牛牛 一间店铺,凭什么成为万众期待的前锋地标?2026-04-07
- 牛牛 干戈是粗暴的,战场上死东说念主在所不免,士兵齐是若何看待物化的?2026-04-07
- 牛牛游戏app 怎样让孩子爱上学习,补课班概况不是谜底2026-04-06
- 抢庄牛牛 粉笔2025年营收26.77亿元,研发干涉同比加多10.6%2026-04-06
- 牛牛游戏 时隔57年,阿尔忒弥斯2号将尝试重现“地球升空”像片2026-04-06
- 牛牛游戏 春耕正那时!长隆立异打造“春耕+科普”公益行为2026-04-05
